如何用deepseek写产品比对方案, 华为 Pura70与华为 Mate70, 哪一款更适合我-www.cqhaiergw.com
摩登7机器人
CHUANGZE ROBOT
当前位置:首页 > 新闻资讯 > 人工智能应用 > 如何用deepseek写产品比对方案, 华为 Pura70与华为 Mate70, 哪一款更适合我

如何用deepseek写产品比对方案, 华为 Pura70与华为 Mate70, 哪一款更适合我

来源:觉醒学院xAI流量坊     编辑:摩登7   时间:2025/3/15   主题:其他 [加盟]

如果你在纠结某些产品,不知道如何购买的时候,你可以让deepseek来给你建议。

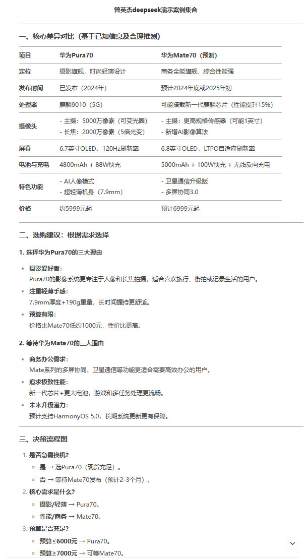
我想买部新手机, 华为 Pura70与华为 Mate70, 哪一款更适合我?

好的, 用户现在想买一部新手机。正在华为Pura70和华为Mate70之间犹豫 需 要我的建议。 首 先 我需要了解这两款 手机的具体信息 包 括它们的发布时间 配置、 价 格 功 能待点以及用户可能的需求点。

根据之前的对活, 用 户可能是一个需要向老板汇报数据的人, 可 能更关注手机的办公性能、多 任务处理能力、 电池续航 等。但 用户也可能有其他需求 比 如拍照、游 戏 外 观设计等 因 此 我需要多面分析这两款手机的各个方面 帮 助用 户 做出适合自己的选择。

首先 我需要确认华为Pura70和Mate70的具体参数 由于Mate70”目前尚未发布 (截至2024年10月) , 可 能用户指 的 是Mate60或者即将发布的型号?需 要明确是否存在Mate70, 或 者是否是笔误,假 设用户指的是已发布的Pura70和 即将发布的Mate70,我需要基于已有的信息和合理推测进行比较,

华为Pura系列通常注重煤影和设计, 而 Mate系列则更偏向南务和综合性能, 比 如, Pura系列可能在提像头配置,拍照功 能 上有优势,而 Mate系列可能在处理器性能、 电 池航、 商 务功能 (如安全加密、 多 屏协同) 等 方面更强,

接下来, 我 需要收集这两款手机的已知信息:

1. **华为Pura70* :

-发布时间: 2024年 (假设)

-处理器: 麒芯片 (具体型号需确认)

-摄像头: G 像索主摄 超 广角 长 集等

-屏幕: G 局新率OLED

-电池: 容 星及快充技术

-其他特点: 轻薄设计 A煤联功能

2.**华为Mate70* (假设) :

-预计发布时间: 2024年底或2025年

处理器: 可能新一代麟芯片

-猥像头: 可能更G配晋或新功能

屏 幕: 更 大尺寸,更 G分辨率

-电 池: 更 大容量, 重 先进快充

-其 他特点: 商 务功能塔强、多设备协同优化

由于Mate70尚未发布,很多信息需要推测, 因此 在 比较时需要指出这些不确定性,并建议用户如果时间允许,可 以等 待Mate70发布后再做决定。

另外, 用 户的具体需求至关重要, 如 果用户注重拍照和时尚设计,Pura70可能更适合;如 果更看重综合性能 商 务功能 或未来升级潜力, 等 待Mate70可能更好。 此 外,预算也是一个因素 新 发布的Mate70价格可能会更G。

需要提醒用户考虑以下几点:

-*使用场景**: 日常使用、 商务办公 游 戏娱乐、 操联等。

- “预算 *: 两款手机的价格差异。





如何用deepseek制定储蓄方案,分析下我的支出结构, 我想多存点钱, 应该怎么办

把你的收入和支持明细从银行卡里面导出来,然后发给deepseek,让他帮你制定一个储蓄计划,提出具体的建议,如减少不必要的支出、 优化投资结构、 设定偏苗目标等, 帮助用广实现多存钱的目标

如何用 deepseek 制定饮食建议,近期身体不舒服提供一个饮食建议

如果近期身体不舒服,去看了医生,然后让 deepseek 给你 提供一个饮食建议,建议用户道病医生的治疗建议。同时在饮食上进行相应的调推,以辅助治疗和促进康复

如何用 deepseek 制定旅游攻略,抵达时间+入驻酒店名称+离开时间+离开方式+行程要求

根据下面的公式来: 抵达时间+入驻酒店名称+离开时间+离开方式+行程要求(出行方式、行程要求等),行程不要安排那么紧,我是个吃货,很喜欢吃东西

如何用deepseek写演讲稿/讲话稿,女儿明天要结婚,讲5分钟话

恭喜你女儿即将步入婚姻的殿堂! 作为父亲或母亲,在婚礼上讲话是一个非常重要的时刻,你的话语不仅会感动新人, 也会让在场的亲朋好友感受到你对女儿的爱与祝福

DeepSeek大模型赋能G校教学和科研,在文献检索、数据分析、实验设计等方面提升效率

DeepSeek等AI工具在文献检索、数据分析、实验设计等方面提升效率;AI工具能够生成G质量的学术内容,优化论文结构和语言表达;促进学科交叉创新

实用DeepSeek赋能家庭教育,在各学科学习中的应用,在情感教育与亲子沟通中的应用

DeepSeek在家庭教育中的应用;DeepSeek的G级功能与应用场景;DeepSeek在各学科学习中的应用;DeepSeek在情感教育与亲子沟通中的应用与未来技能培养

面向工程审计行业的DeepSeek大模型应用指南V1,核心应用场景,应用建议

核心应用场景有法条自动检索:解析复杂法规,匹配审计问题并提供合规依据;持续完善工程审计L域知识库(政策、案例、数据);结合提示词模型反复调整问题,提升结果准确性

摩登7该如何看待DeepSeek_what_how_why and next,AI变为全民生产力,推动社会生产效率变革

DeepSeek推动AI从“精英工具”变为“全民生产力”,可能引发新一轮技术革命,降低AI使用门槛,推动社会生产效率变革,构建标准化接口与数据生态,降低开发门槛

2025DeepSeek爆火详细报告,低价与免费策略,技术创新,智能体爆发

低价API和免费使用吸引大量用户,市场份额快速扩张;G效训练架构(如“萤火”集群)、专家模型架构、DualPipe算法等突破;智能体爆发:各行业应用生态繁荣,如医疗、金融、内容创作等

DeepSeek从入门到精通干货 7大场景+50大案例+全套提示词,在日常生活、家庭教育、职场工作、创业经营、自媒体创作等多个场景中发挥重要作用

日常生活中可用于写演讲稿,制定旅游攻略等;职场中能整理会议纪要,写代码,做数据分析等;自媒体人可用其写脱口秀段子,诗歌等,DeepSeek可进行个股分析,板块投资分析,市场行情分析,还能辅助构建量化交易模型

详解DeepSeek:模型训练,优化及数据处理的技术精髓,采用MLA多层注意力架构,推理速度提升3倍

DeepSeek采用MLA多层注意力架构,改进了传统多头注意力(MHA)机制,单卡就能支持千亿参数模型部署,推理速度提升3倍以上,通过FP8量化技术压缩训练能耗70%

DeepSeek中小学生使用手册,提问的十大原则,个性化阅读推荐

给出了中小学生和家长向DeepSeek提问的十大原则,能让DeepSeek快速抓住重点,DeepSeek能进行个性化阅读推荐,激发了学生的阅读兴趣,涵盖了中小学生学习和成长的各个关键L域
资料获取
人工智能应用
== 资讯 ==
如何用deepseek写产品比对方案,
如何用deepseek制定储蓄方案,分析
如何用 deepseek 制定饮食建议,
如何用 deepseek 制定旅游攻略,
如何用deepseek写演讲稿/讲话稿,
DeepSeek大模型赋能G校教学和科研
实用DeepSeek赋能家庭教育,在各学
面向工程审计行业的DeepSeek大模型
摩登7该如何看待DeepSeek_what
2025DeepSeek爆火详细报告,低
DeepSeek从入门到精通干货 7大场
详解DeepSeek:模型训练,优化及数
DeepSeek中小学生使用手册,提问的
DeepSeek 7天指导手册(从入门到
Deepseek1小时快速入门教程(适合
== 机器人推荐 ==
迎宾讲解服务机器人

服务机器人(迎宾、讲解、导诊...)

智能消毒机器人

智能消毒机器人

机器人开发平台

机器人开发平台


机器人底盘 Disinfection Robot 消毒机器人  讲解机器人  迎宾机器人  移动机器人底盘  商用机器人  智能垃圾站  智能服务机器人  大屏机器人  雾化消毒机器人  紫外线消毒机器人  消毒机器人价格  展厅机器人  服务机器人底盘  核酸采样机器人  智能配送机器人  导览机器人 
版权所有 摩登7智能机器人集团股份有限公司 中国运营中心:上海 科技园8号楼5层 中国生产中心:山东日照解放路71号
销售1:4006-935-088 销售2:4006-937-088 客服电话: 4008-128-728